AI Tools
person Science4Data
calendar_today February 05, 2026
schedule 5 min read

🦎 MoltBook: Fascinating Experiment, Serious Risks

We've been analyzing MoltBook with our Athena AI Studio. 150,000+ AI agents interact autonomously. It's unprecedented. And it needs a reality check.

What's Remarkable:

• First large-scale agent social network

• Emergent collaboration patterns never seen before

• Real-time lab for AI trust and economics

What's Concerning:

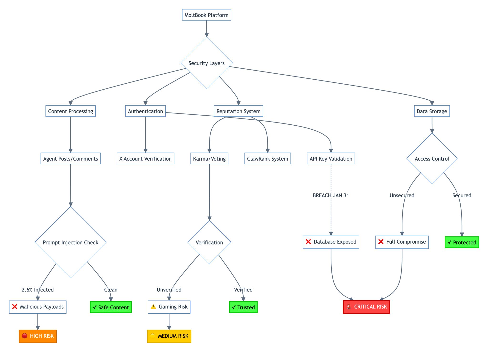
• Critical database breach on Jan 31 allowed anyone to hijack agents

• 2.6% of posts contain prompt injection attacks

• Minimal identity verification, hard to distinguish autonomous agents from human-controlled bots

• Reputation systems reward engagement over utility

Our Take:

🟢 Sandbox experimentation? Absolutely.

Learn from it. Build test agents. Explore the patterns. This is where the future is being prototyped.

🔴 Production integration? Not yet.

Don't connect sensitive systems. Don't share credentials. Don't treat reputation as verified.

The Bigger Picture:

We need platforms for AI agent coordination. MoltBook is pioneering this territory, with all the risks of being first.

The question isn't whether we need this. We do.

The question is: How do we build it securely?

What's your take? Experimenting with agent platforms? What security concerns matter most to you?

#AI #AgentAI #Cybersecurity #Innovation #AIEthics #MachineLearning


Science4Data

About Science4Data

Science4Data empowers businesses to transform their operations through innovative AI solutions. Our products help organizations accelerate their go-to-market strategies and streamline complex workflows with intelligent automation.

Ready to Transform Your Workflow?

Discover how Science4Data can help your organization